2023届中山街小学实习简报第四期
筑梦万家灯火,国庆盛世中华,愿以寸心照九州,且将岁月赠山河。在第一周线上实习工作圆满完成的基础上,2023届中山街小学实习队小学教育专业实习生紧接着积极展开了第二周线上实习工作,各项实习活动有序开展。
一、线上实习,方式多样
在第二周(2022年9月26日—9月30日)的实习过程中,2023届中山街小学实习队小学教育专业的全体19名实习生按班级分组,分别在小学的六个年级、19个教学班,参与了线上教育实习,无任何人因故缺席。实习生们认真遵从实习安排完成实习工作并加强了自身专业知识、能力与素养,做好相关工作,撰写好实习报告,完成工作汇报。
表1 实习活动统计表
根据“疫情防控”要求,实习生们在线上积极与指导老师沟通,通过听课写听课记录、批改学生作业、撰写教案以及与指导老师或者家长进行交流等实践活动来丰富实习生活,增加实习经验,提高自我能力。
二、参与课堂,认真学习
疫情阻碍了实习生们在线下感受更加具有真实感的实习,却困不住实习生们的一腔热血。虽然无法进行线上观摩指导老师上课,但学习的形式多种多样。除了进行课堂观摩来学习教学技巧,还能通过撰写教案交予老师指导;也能学习指导老师的课件,从中参悟教学设计的精致与巧妙;更能从班级群里面学习,学习如何和家长交流,从各种作业中了解班级学生……这些都表明只要肯干肯想,办法总会有,不要局限于眼前,要从不同的途径去获得学习资源,促进自我更好、更广地发展。
图1 实习生线上视频学习
三、作业批改,了解学情
教师批改作业既能杜绝学生不完成作业的现象,同时在批改作业过程中,教师也能及时发现学生课堂学习后存在的问题,发现哪些部分是学生的薄弱环节,从而更加有针对性的帮助学生学习。批改作业也有技巧,作为未来的人民教师,我们有必要学习如何更好的根据不同学生的情况进行批改,引导学生发现自己作业中丢分的原因并及时改正。
图2 实习生线上批改作业
四、敢于交流,深入探讨
中山街小学由于疫情防控最新政策已经开展了线下教学,于是实习生们加强了与一线老师的沟通交流,并向其学习教学和班级管理经验,实习教师渐渐体会到自身存在着许多不足之处。我们发现,在实习过程中,常常会遇到以前学习理论时不知道的问题,明白实习就是要将自己置身于教师的位置,去感受更加真实的教学。这样,在教学中,教师才能更加快速地成长,才能更好体会当一名“人类灵魂的工程师”的责任感和使命感。
图3 实习生与指导老师交流
五、线上研讨,答疑解惑
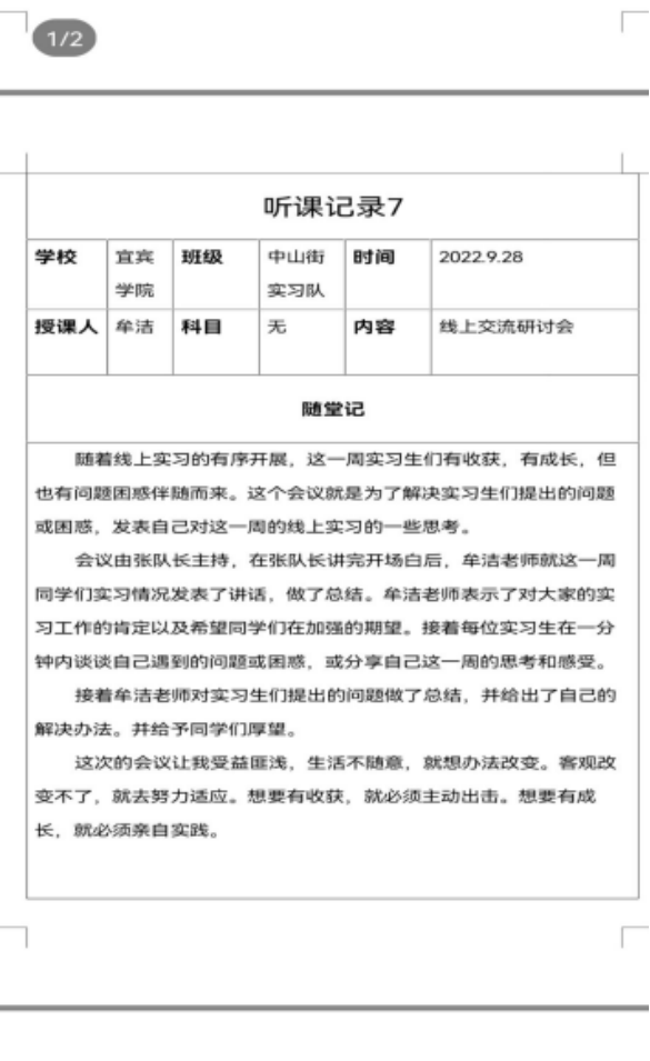
随着线上实习的有序开展,这一周实习生们有收获,有成长,但也有问题困惑伴随而来。牟洁老师就我们线上实习存在的问题组织了一次简短的线上研讨会,为实习生们解答疑问,消除困惑,帮助实习生们更好的进行线上实习。会议中,牟洁老师对大家实习工作表示了肯定以及希望同学们再加强的期望,并提出了如何解决实习中存在的困难。实习生们认真听讲记录,从中受益匪浅。


图4 线上研讨
六、熟悉流程,知行合一
结合各班的实际情况,实习教师从一线老师的教学流程、管理班级事务等多方面进行观摩学习,认真做好听课记录以及反思,总结经验,提高专业能力。并且尝试着通过家长等途径来了解学生,加强理论与实践相结合,使我们更加了解和熟悉教师工作,提高自身的综合能力。

图5 实习生学习新课标
七、修改教案,交流完善
经过牟老师的指导、点拨,各位实习生们茅塞顿开,与指导老师合理的沟通交流既是准确有效的开展实习任务的前提和保障,也是与老师增进感情,加深自身学习的有效手段,在第二周余下来的两天里纷纷联系指导老师,针对于写的教案、听过的课、遇到的教学问题进行交流探讨,不断丰富实习经验,提高自我。并且在一线指导教师的指导下,实习生们进一步修改、完善教案,不断地打磨,为自己的试讲做好充分准备,以便能够呈现出最好的教学效果同时。使队员们从中收获良多,在教育理念和教学方式方面有了许多新的感悟与体验。
图6 实习生继续完善教案
八、群组讨论,小组合作
在各位指导教师的引导下,各位实习教师进行着多学科课程的学习,进而了解多学科教学过程的多样性,丰富教学方式及方法,促进教学的有效性。同时各小组成员也积极参与讨论,探讨第一周实习事宜的反馈,讨论线上学习带来的不便以及改进措施,并进行小组内简报分工,力求让每一位实习教师都得到进步。所有的实习教师也都积极参与、主动发言和以实际行动来表达自己的想法,体现出实习教师在思想上的积极进取。
图7 小组合作交流
不积跬步无以至千里,不积小流无以成江海,实习不是想象中的那么简单,我们实习教师需要努力克服自身不足,多多向指导老师请教,尽量将书本知识与实际情况相结合,更需要大力把握住接下来的实习,深入到实践中,检验自己的学习成果,锻炼自己的能力,为成为一名优秀的小学教师打下坚实的基础。
撰稿人:杨斯尹、马雪梅、牟洁
审核:杜江
审批:刘薪